Achtung:

Dieses Wiki, das alte(!) Projektwiki (projektwiki.zum.de)
wird demnächst gelöscht.

Bitte sichere Deine Inhalte zeitnah,
wenn Du sie weiter verwenden möchtest.


Gerne kannst Du natürlich weiterarbeiten

im neuen Projektwiki (projekte.zum.de).

Datei:Kartoffelchips.PNG

Aus Projektwiki - ein Wiki mit Schülern für Schüler.
Wechseln zu: Navigation, Suche
Volle Auflösung(1.418 × 341 Pixel, Dateigröße: 15 KB, MIME-Typ: image/png)

Beschreibung

Beschreibung
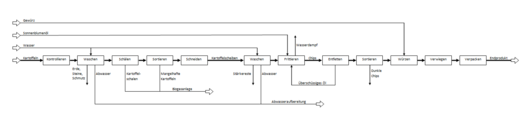
Deutsch: Fließbild von Kartoffelchipsherstellung
Quelle

Eigene Arbeit

Urheber bzw.
Nutzungsrechtinhaber

Adrian

Datum

2015-12-15 15:36:35

Lizenz


Ich, der Urheber dieses Werkes, veröffentliche es unter der folgenden Lizenz:
Sie können diese Datei unter folgenden Bedingungen weiterverwenden:

Die Datei wurde unter der Lizenz
„Creative Commons Namensnennung-Weitergabe unter gleichen Bedingungen“
in Version 3.0 (abgekürzt „CC-by-sa 3.0“) veröffentlicht.

CC-by-sa3.0

Den rechtsverbindlichen Lizenzvertrag finden Sie unter http://creativecommons.org/licenses/by-sa/3.0/legalcode.

Es folgt eine vereinfachte Zusammenfassung des Vertrags in allgemeinverständlicher Sprache ohne juristische Wirkung.


Es ist Ihnen gestattet,

 das Werk zu vervielfältigen, zu verbreiten und öffentlich zugänglich zu machen sowie
 Abwandlungen und Bearbeitungen des Werkes anzufertigen,

sofern Sie folgende Bedingungen einhalten:

Namensnennung: Sie müssen den Urheber bzw. den Rechteinhaber in der von ihm festgelegten Weise, die URI (z. B. die Internetadresse dieser Seite) sowie den Titel des Werkes und bei einer Abwandlung einen Hinweis darauf angeben.
Weitergabe unter gleichen Bedingungen: Wenn Sie das lizenzierte Werk bearbeiten, abwandeln oder als Vorlage für ein neues Werk verwenden, dürfen Sie die neu entstandenen Werke nur unter dieser oder einer zu dieser kompatiblen Lizenz nutzen und weiterverbreiten.
Lizenzangabe: Sie müssen anderen alle Lizenzbedingungen mitteilen, die für dieses Werk gelten. Am einfachsten ist es, wenn Sie dazu einen Link auf den Lizenzvertrag (siehe oben) einbinden.

Bitte beachten Sie, dass andere Rechte die Weiterverwendung einschränken können.


Dateiversionen

Klicke auf einen Zeitpunkt, um diese Version zu laden.

Version vomVorschaubildMaßeBenutzerKommentar
aktuell19:40, 11. Feb. 2016Vorschaubild der Version vom 11. Februar 2016, 19:40 Uhr1.418 × 341 (15 KB)Adrian (Diskussion | Beiträge){{Information ohne UploadWizard |Beschreibung = |Quelle = |Urheber = |Datum = |Genehmigung = |Andere Versionen = |Anmerkungen = }}
15:37, 15. Dez. 2015Vorschaubild der Version vom 15. Dezember 2015, 15:37 Uhr1.414 × 350 (0 Bytes)Adrian (Diskussion | Beiträge)User created page with UploadWizard

Die folgende Seite verwendet diese Datei: